新闻中心
新闻动态
- 足协官方:山东泰山获得2024赛季职业联赛准入资格
- 球迷态度:C罗欧冠单赛季17球进球纪录能否被打破?
- 贝蒂斯主席:如果热刺明夏不买卡多索,可获得他部分转会收益
- 火箭队精彩比赛回放全程重温尽享NBA赛场魅力
- 香港明星足球队耍大牌 黄日华不满裁判罢赛(图)
- 赫罗纳与曼城欧冠同场或违规 城市集团拟售部分股份求解
联系我们
电话:0512-9183507
手机:13550552081
邮箱:admin@apps-jiuyousports.com
地址:西藏自治区那曲地区班戈县马前乡
新闻中心
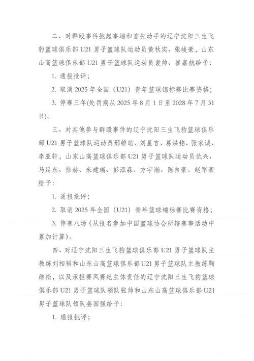
中国篮协发布U21群殴事件处罚通知:4名球员停赛3年
- 作者:九游娱乐
- 发布时间:2026-02-21T01:31:02+08:00
- 点击:
最近一则让人震惊的消息在中国篮球圈掀起巨大波澜 中国篮协正式发布U21群殴事件处罚通知 其中4名球员被处以停赛3年的重罚 这一决定不仅意味着几位年轻球员职业前途遭遇沉重打击 更把中国篮球青训体系中的管理问题 心理问题 以及赛场文明建设再一次推上舆论焦点 在掌声与激情并存的竞技场上 暴力与群殴本不该出现 但它的发生提醒我们 仅有技术和天赋远远不够 规则意识 职业素养与情绪管理同样是通往顶级舞台的必修课
中国篮协发布U21群殴事件处罚通知的背景与震撼 这起发生在U21联赛中的群体性冲突 并非简单的场上拉扯而是演变为多名球员参与的冲突行为 根据公开信息 部分球员在对抗中情绪失控 从口角升级为推搡 再到肢体对峙 最终演变为令人难以接受的群殴场面 在大量视频和现场目击者描述的共同指向下 中国篮协启动调查程序 并依据相关纪律条例作出严厉处理 其中最引人注目的就是对4名球员做出的停赛3年处罚 这一时长几乎覆盖了他们从青年迈向职业的关键窗口期 对任何一个以篮球为志业的年轻人来说 都堪称近乎毁灭性的打击 但从管理者角度来看 如此重罚既是对规则权威的维护 也是对所有篮球从业者的强烈警示
从群殴到停赛3年 事件给中国篮球敲响怎样的警钟 群殴事件本身并不复杂 却折射出多重深层问题 首先是部分球员对规则与底线的认知严重不足 在高对抗环境下 情绪容易被瞬间点燃 如果欠缺自控能力 很快就会越界 其次是球队与教练在日常管理中对球员心理辅导 职业素养培养的投入不够 一些队伍仍旧过分强调赢球 却忽视了“先做人再成才”的基本逻辑 更关键的是 青年联赛作为通往CBA甚至国家队的重要通道 理应成为展示未来篮球文化的窗口 然而群殴画面被广泛传播 无形中损害了联赛乃至中国篮球的整体形象 这也是为什么本次处罚会如此严格 因为它不仅是在追究个人责任 更是在修复被暴力行为撕裂的篮球公信力
停赛3年的惩罚是否过重还是必要之痛 有观点认为 对21岁左右的球员停赛3年 等同于剥夺他们的黄金成长期 从体能 技术到比赛感觉 都可能出现不可逆的倒退 甚至会提前宣告职业梦想破灭 但也有人坚持认为 如果对类似恶性事件处理过轻 不仅无法真正起到震慑效果 也会向年轻球员传递模糊信号 让他们误以为“犯错成本不高” 在规范职业联赛秩序与挽救个人前途之间 如何平衡确实是一个两难课题 然而站在管理者角度 中国篮协发布U21群殴事件处罚通知时选择了以规则为先 以底线为界 以典型案例树立红线 这既是一种制度立场 也是对未来联赛环境的投资 短痛或许残酷 但如果没有这一次强有力的刹车 未来可能会衍生出更多无法控制的恶性冲突
青年联赛与职业素养 仅有天赋远远不够 U21球员是最接近职业门槛的一批年轻人 他们的身体能力 技术水平往往已经具备一定竞争力 但在职业素养 心态成熟度 情绪控制方面往往存在明显短板 很多球员从少年队一路打上来 听惯了喝彩 却缺乏对失败与挫折的承受力 一旦在比赛中感到受到挑衅或判罚不利 容易通过冲动行为宣泄不满 这次群殴事件便是典型写照 从更长远的角度看 一名优秀球员需要具备的不仅是得分能力和防守强度 还包括尊重裁判 尊重对手 接受判罚 用正当方式维护自身权益的能力 真正成熟的球员懂得把愤怒转化为防守强度 把不满化为拼抢和执行力 而不是用挥拳来“证明自己”

从案例看篮球暴力的隐性成本 在世界范围内 赛场冲突并非中国独有 某些联赛中也出现过著名的斗殴案例 有的球员因为一次冲动 被联赛禁赛一年以上 数年后回顾仍在采访中表达悔意 他们通常会提到三个共同点 第一 事发瞬间几乎没有思考 全凭情绪驱动 第二 事后发现自己失去的不只是比赛资格 还有教练信任 商业价值 乃至国家队机会 第三 真正受伤的往往不仅是自己 还包括球队声誉 联赛形象以及一大批以他们为偶像的青少年球迷 如果把这次U21群殴事件放在更宽的视角看 问题就不仅是4名球员停赛3年 而是整个篮球生态为这次冲动所付出的隐性代价 包括赞助商信心 媒体评议 环境评价都可能因此发生变化 这也是为何联赛管理者必须用高压态度来应对暴力行为

教练与俱乐部在防范群殴中的责任 很多时候 球员的场上表现 是其长期所处文化环境的投射 如果平时训练中少有对规则意识和行为规范的强调 教练在边线对判罚频繁过激抗议 甚至在更衣室里对对手使用极端贬低语言 那么年轻球员在情绪紧绷的比赛中 更容易把“强硬”理解为“动手” 教练和俱乐部管理层应该意识到 自己既是战术指导者 也是价值观塑造者 真正负责任的球队 会在赛季开始前就进行行为准则宣讲 明确告诉球员 任何形式的群体冲突 肢体报复都属于绝对红线 并在队内制定相应内部处罚机制 让每位队员知道 一旦越界 将同时面对联赛纪律和俱乐部内部双重责任
心理辅导和情绪管理是下一个升级方向 中国篮协发布U21群殴事件处罚通知之后 不少业内人士提出建议 希望在未来青训体系中引入更系统的心理辅导课程 过去大家习惯把注意力集中在身体测试 技术训练和战术演练上 却忽略了竞技体育本质上也是高压心理抗衡 很多年轻球员在关键比赛中一旦遭遇犯规困扰 或被针对性防守遏制 就会产生挫败感 如果没有合适的倾诉和疏导渠道 情绪就容易长期积累 在某个瞬间被引爆 从理想状态看 U19 U21等梯队都应配备稳定的心理老师 通过定期团体交流 一对一咨询 以及赛事期间的状态追踪 帮助队员学会识别情绪源头 用更成熟的方式调节自己 让他们明白 强大不是“不生气” 而是“会处理生气”
球迷和媒体的角色 不再把冲突当作谈资 赛事冲突往往具备强烈的话题性 容易被剪辑成短视频在网络扩散 一些观众出于猎奇心理 甚至把这种画面当作“刺激的看点” 但从维护健康篮球文化的角度看 这种传播方式容易弱化事件的严重性 让部分年轻球迷对“打架”“推搡”产生错误认知 媒体和自媒体在报道群殴事件时 更应该把重点放在规则教育 深度反思与制度完善而不是单纯放大冲突画面 对于中国篮协发布U21群殴事件处罚通知的过程 也应多从制度背景 规则依据和联赛价值角度进行解析 引导公众理解重罚背后的用意 而非简单制造情绪对立
从这次风波出发 中国篮球如何真正吸取教训 如果说这次群殴与停赛3年的处罚是一次刺痛 那么能否转化为推动改革的动力才是关键 未来可以从几方面着手完善 第一 在所有级别联赛中进一步明确赛风赛纪细则 对恶意犯规 挑衅动作 群体冲突建立分级处置标准 让球员清楚每一步越界的具体代价 第二 在青训体系中把规则教育 职业道德 体育精神纳入必修课 用更多真实案例向年轻球员展示冲动行为会带来的全盘损失 第三 通过裁判 教练 联赛方的协同机制 在比赛早期就对苗头性行为进行干预 避免小冲突升级为大事件 第四 对于被停赛的球员 可以在惩罚期内安排强制性的公益服务 规则学习和心理辅导 让惩戒不仅是剥夺权利 也成为一次深度的成长课程

回到开头 中国篮协发布U21群殴事件处罚通知 以及4名球员被停赛3年的消息之所以引发广泛关注 不仅因为处罚本身的罕见力度 更因为它触动了所有关心中国篮球发展的人 对“我们需要怎样的球员 需要怎样的联赛文化”这一根本问题的思考 群殴是比赛的耻辱 但如果全行业能以此为镜 正视青训管理中的缺失 加强赛场文明建设 提升规则意识和职业素养 那么这次痛苦的事件也许会成为中国篮球走向成熟的一道分水岭
